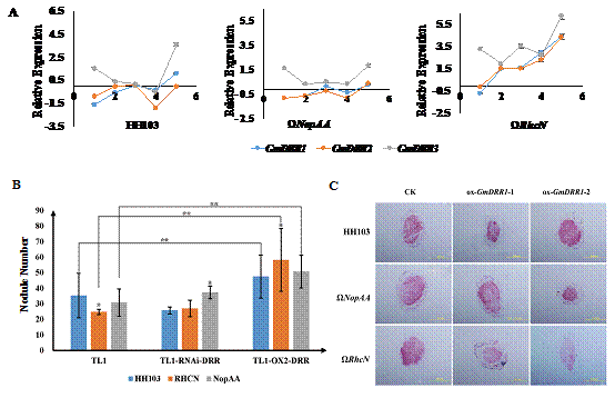
(一)陈庆山课题组在大豆共生结瘤领域取得新进展
近期,国际学术期刊《Frontiersin Plant Science》(中科院二区,IF 4.106)和《MolecularPlant-Microbe Interactions》(中科院二区,IF 3.684)在线发表了英国威廉希尔公司官网陈庆山教授和辛大伟教授为通讯作者,王锦辉辉博士后、石岩博士为第一作者的题为“QTL mapping and data mining to identify genes associated with theSinorhizobiumfredii HH103 T3SS effector NopD in soybean”和“RNASequencing-Associated Study Identifies GmDRR1 as Positively Regulating theEstablishment of Symbiosis in Soybean”的研究论文两篇。


根瘤菌Ⅲ型效应因子是调控大豆共生结瘤的关键信号因子,根瘤菌Ⅲ型效应因子NopD互作候选基因的确定,为大豆共生结瘤性状的改良奠定了重要理论基础。Ⅲ型效应因子NopAA与GmDRR1的互作关系为深入揭示共生结瘤分子机制提供了重要线索。陈庆山教授和辛大伟教授在大豆共生结瘤领域,通过多年的努力,获得多个根瘤菌突变体和大豆共生结瘤特殊材料。
(二)赵琳课题组在通过全基因组关联分析方法鉴定大豆开花相关的遗传位点和候选基因研究中取得新进展
近期,国际学术期刊《BMCGenomics》在线发表了东北农业大学大豆生物学教育部重点实验室赵琳研究员团队的题为“Identification of genetic loci and candidate genes related tosoybean flowering through genome wide association study”的研究论文。

大豆是一种对光周期敏感的自花授粉物种,其生育期性状对大豆的适应性和产量起着重要的作用。为了研究大豆生育期的遗传结构,我们利用同时考虑亲缘关系和群体结构的压缩混合线性模型(CMLM),对278份大豆种质和34,710个单核苷酸多态性(SNPs)进行了全基因组关联研究(GWAS),其中次级等位基因频率(MAF)高于0.04的特异性位点扩增片段测序(SLAF-seq)的平均测序深度为6.14倍。
GWAS揭示了在两个或两个以上环境中,与大豆开花期或盛花期、始荚期、盛荚期、始粒期和鼓粒期等其他生育期相关性状显著(-log10P>3.75)或极显著(-log10P>4.44)相关的37个SNP位点,它们分别分布在1、2、3、5、6、9、11、12、13、14、15、17、18、19等14条染色体上。其中,14个SNP是新发现的位点,23个SNP位于已报道的与大豆开花相关的标记附近。
我们根据4个与大豆开花期密切相关的SNP位点Gm5_27111367,Gm11_10629613,Gm11_10950924,Gm19_34768458确定了5个候选基因Glyma.05G101800,Glyma.11G140100,Glyma.11G142900,Glyma.19G099700,Glyma.19G100900,它们分别为拟南芥开花基因AT5G48385.1,AT3G46510.1,AT5G59780.3,AT1G28050.1,AT3G26790.1的同源基因,编码FRI(FRIGIDA),PUB13(plant U-box 13),MYB59,CONSTANS,and FUS3蛋白,可能在调控大豆生育时期方面起重要作用。
本研究确定的与大豆生育期性状相关的SNP标记,可用于大豆生育期性状的标记辅助选择;预测的参与控制大豆开花期的候选基因对揭示大豆开花时间调控网络系统的进化具有重要意义。
论文的通讯作者为赵琳、赵雪、李冬梅。该项研究受到国家自然科学基金面上项目的支持。
(三)宁海龙研究团队在解析大豆蛋白质与油份含量的遗传机制中取得新进展
蛋白质与油份含量是大豆重要的品质性状,决定大豆营养价值和商业,是大豆重要的育种目标。但是蛋白质与油分含量呈现负相关,影响蛋白质与油分含量的遗传基础解析。校正蛋白质与油份含量的相互影响,对分子标记辅助选择育种具有重要意义。
宁海龙教授研究团队以(垦丰14×垦丰15)×(黑农48×垦丰19)衍生的大豆四向杂交设计重组自交系群体作为材料,应用SSR标记对个体进行分型,使用连锁分析对蛋白质与油份含量进行QTL定位。连锁分析共检测到48个QTL,多方法及多环境定位到34蛋白质含量QTL和40个油份含量QTL。该研究结果对于进一步揭示大豆蛋白质与油份含量的分子机制、改良蛋白质与油份含量、精细定位蛋白质与油份含量QTL与候选基因的挖掘具有重要意义。
本研究结果于2 020年2月发表于SCI收录期刊The Journal of AgriculturalScience(中科院二区,影响因子1.33)(https://doi.org/10.1017/S0021859620000040)。

本文第一作者李曦宇为宁海龙教授的硕士研究生,宁海龙教授为通讯作者。
宁海龙教授团队在前期研究中创制了大豆关联重组自交系群体、四向杂交设计重组自交系群体、大豆微核心种质资源群体并完成了SNP基因型鉴定,应用连锁分析、关联分析进行大豆产量、品质和抗性等育种性状的QTL定位与基因分析,已经在The Crop Journal、Frontier in plant Science、PLoS ONE等期刊发表多篇SCI收录论文
(四)宁海龙研究团队在解析大豆荚数空间分布的遗传机制中取得新进展
高产是大豆育种的主要目标,而荚数是大豆产量的重要组成因素。大豆荚数往往受品种和环境的影响,且荚数在大豆主茎上、中、下三个部位具有不均等分布的情况,生产上豆荚主要分布于植株的中上部,而中下部的荚数较少,因而限制产量的提高。
宁海龙教授研究团队以前期研究中以(垦丰14×垦丰15)×(黑农48×垦丰19)衍生的大豆四向杂交设计重组自交系群体作为材料,对植株上、中、下三个部位的一粒荚数、二粒荚数、三粒荚数和四粒荚数的QTL定位,定位到33个、28个和25个调控主茎上、中、下三个部位的QTL,18个、20个、27个和27个调控主茎一、二、三、四粒荚数的QTL。单个QTL可以解释的表型变异0.96%至16.85%之间。在所定位的QTL中,有32个QTL为新发现的。
该研究结果对于进一步揭示大豆荚数在垂直分布空间上的差异、改进大豆籽粒产量性状、精细定位荚数QTL与候选基因的挖掘具有重要意义。
本研究结果于2 0 1 9年发表Top期刊The Crop Journal(一区,影响因子3.179)(https://doi.org/10.1016/j.cj.2019.04.004)。

本文第一作者刘世平为宁海龙教授的硕士研究生,李文霞副教授与宁海龙教授为通讯作者。
(五)宁海龙研究团队在解析大豆株高的遗传机制中取得新进展
株高是大豆重要的形态性状,对大豆生长发育和产量形成有重要影响,同时株高是典型的数量性状,受到多种基因控制且具有连续变异,受环境影响大的特点。研究大豆株高性状,剖析其遗传基础,对分子标记辅助选择育种具有重要意义。
宁海龙教授研究团队以前期研究中以东农L13×合农60衍生的大豆重组自交系群体作为材料,应用SSR标记660K大豆基因芯片技术获得的SNP标记对个体进行分型,使用连锁分析和多位点全基因组关联分析模型对株高性状进行GWAS分析,预测控制大豆株高的候选基因。
连锁分析共检测到48个QTL,多方法及多环境定位到9个显著的QTL。使用5种统计模型定位到了10个QTN。预测了5个大豆株高生长相关的候选基因。
该研究结果对于进一步揭示大豆株高的分子机制、改进大豆株高性状、精细定位株高QTL与候选基因的挖掘具有重要意义。
本研究结果于2 020年2月发表于SCI收录期刊Front. Plant Sci.(中科院二区,影响因子4.106)(doi: 10.3389/fpls.2020.00009)。

本文第一作者方艳龙为宁海龙教授的硕士研究生,李文霞副教授与宁海龙教授为通讯作者。
(六)王振华课题组在玉米丝黑穗病研究中取得新进展
近期,国际学术期刊(《PlantDisease》,1区,IF=3.583)在线发表了(东北农业大学玉米遗传育种团队)的题为(“Analysis of cytology and expression of resistance genes in maizeinfected with Sporisorium reilianum”)的研究论文。

玉米丝黑穗病是由丝轴黑粉菌(Sporisorium reilianum)引起的世界性真菌土传病害,在我国北方春玉米区尤为严重。以玉米丝黑穗病抗病自交系Mo17和感病自交系黄早四为材料,用混合交配型菌液分别采用浸泡胚根法和针刺中胚轴法进行玉米丝黑穗病人工接种,以接种无菌水处理为对照,分别取接种后不同时间点的中胚轴样品,特异染料染色后,用荧光显微镜观察菌丝变化情况,结果发现,浸泡胚根法接种12h后,在黄早四的维管束中观察到丝轴黑粉菌,随着接种时间的延长菌丝逐渐增多,主要集中在维管束的韧皮部,且在黄早四中较为分散,而Mo17中比较集中。采用电子显微镜观察接种后玉米组织细胞变化发现,两种接种方法均引起黄早四体内玉米细胞的自噬,丝轴黑粉菌的生长在Mo17中严重阻滞,并将菌丝隔离在死细胞内。同时明确了抗病相关基因的表达峰值。
研究还表明,丝轴黑粉菌侵染玉米的时间点为浸泡胚根法接种后12h,玉米响应丝轴黑粉菌扩展时间点为浸泡胚根法接种后6d和针刺中胚轴法接种后1d。该研究首次采用浸泡胚根和针刺中胚轴两种接种方法明确了玉米响应丝轴黑粉菌侵染和扩展的时间点,为深入解析玉米抗丝黑穗病调控分子机制研究奠定了基础。
论文的第一作者为已毕业博士齐凤坤,张林教授为共同第一作者,通讯作者为王振华教授及周羽副研究员。该项研究受到国家自然科学基金和东北农业大学“青年才俊”项目的支持。
(七)李彩凤课题组在对甜菜盐胁迫下嘌呤代谢途径的研究和碱胁迫下长链非编码RNA作用研究中取得新进展
2020年4月、5月,甜菜课题组连续在国际期刊《BMC Plant Biology》(IF 3.67, Q1/2区)在线发表题为“Transcriptomic and metabolomic analyses reveal mechanisms ofadaptation to salinity in which carbon and nitrogen metabolism is altered insugar beet roots”和“Long non-coding RNAs in the alkaline stress response in sugar beet(Beta vulgaris L.)”的两项研究成果。两项成果的第一作者分别是博士研究生刘磊和博士邹春雷,李彩凤教授为通讯作者。这两项研究成果是继邹春雷博士2020年1月在国际期刊plant molecular biology(IF 3.9,Q1/2区)发表“Transcriptomeanalysis of sugar beet (Beta vulgaris L.) in response to alkaline stress”的研究成果基础上的突破,对丰富甜菜学科理论具有重要的作用。研究得到国家自然科学基金的资助。
“Transcriptomic and metabolomic analyses reveal mechanisms ofadaptation to salinity in which carbon and nitrogen metabolism is altered insugar beet roots”研究首次发现甜菜中嘌呤代谢途径响应盐胁迫。研究发现,盐胁迫下甜菜根系的碳和氮代谢发生变化,产生了大量的差异表达基因(DEGs)。在第1天和第7天分别确定了1,279和903个DEGs,大多数基因参与碳代谢和氨基酸(AA)生物合成。此外,代谢组学分析表明,蔗糖代谢和三羧酸循环(TCA)代谢增强。联合分析表明,编码黄嘌呤脱氢酶(XDH)的基因表达上调,编码尿囊素酶(ALN)的基因表达下调,导致尿囊素大量积累。相关分析表明,大多数基因仅与尿囊素和黄嘌呤有显着相关。嘌呤代谢途径中涉及的尿囊素可能是甜菜耐盐性的关键物质。这个发现为揭示植物耐盐性机理提供了新思路。
论文链接:https://doi.org/10.1186/s12870-020-02349-9
“Long non-coding RNAs in the alkaline stress response in sugar beet(Beta L.)”研究,对碱胁迫下,甜菜长链非编码RNA(lncRNA)参与调节的多种生物学过程进行分析,通过选取对照以及长短时间碱胁迫处理下的甜菜叶片,进行高通量测序,共检测出可靠表达的8535个lncRNA。其中分别有102和49个lncRNA的表达水平在短时间和长时间的碱处理下发生了显著的改变。此外,7个lncRNA被鉴定为17个miRNA的前体。4个碱胁迫响应lncRNA被认为是8个miRNA的靶子。生信分析预测出碱胁迫响应lncRNA有4318个可能的靶基因。功能注释分析显示,这些潜在的靶基因涉及多个生物学过程,例如激酶活性、核糖体的结构组分、核糖核蛋白复合物和蛋白质代谢过程。因此,lncRNA可能通过与靶基因相互作用在植物响应或适应碱胁迫过程中发挥重要的作用。该研究成果可为甜菜lncRNA的系统鉴定、分析奠定基础。
论文衔接:https://bmcplantbiol.biomedcentral.com/articles/10.1186/s12870-020-02437-w
(八)程晓非课题组在马铃薯Y病毒属病毒的复制和细胞间运动研究中取得新进展
2019年4月1日,病毒学Top期刊《Journal ofVirology》在线发表了东北农业大学分子植物病毒学研究团队程晓非教授团队的题为“P3N-PIPO Interacts with P3 via the Shared N-Terminal Domain ToRecruit ViralReplication Vesicles for Cell-to-Cell Movement”的研究论文。

植物病毒是一类细胞内专性寄主的病原物,它们几乎完全依赖植物进行基因组复制、蛋白表达、细胞间运动。马铃薯Y病毒属病毒占目前已知植物病毒30%以上,包括许多危害性病毒种类。P3N-PIPO是马铃薯Y病毒属(Potyvirus)病毒编码的运动蛋白,前人研究表明P3N-PIPO通过引导CI从细胞质运动至胞间连丝形成锥状结构来参与细胞间运动。本文以芜菁花叶病毒(Turnip mosaic virus,TuMV)作为模式病毒对P3N-PIPO的功能进行研究,发现P3N-PIPO与P3通过共有的P3N结构域互作,敲除P3N-PIPO或P3的P3N结构域都导致TuMV细胞间运动能力的丧失,P3N-PIPO通过PIPO结构域引导CI至胞间连丝,通过P3N结构域定位于6K2复制泡或聚集体。以上结果表明,P3N-PIPO通过P3N和P3互作来参与马铃薯Y病毒属病毒的细胞间运动。本研究结果不仅进一步揭示了P3N-PIPO的功能,而且揭示了P3通过与P3N-PIPO互作来参与细胞间运动的新功能,因而加深了对马铃薯Y病毒属病毒衔接复制和细胞间运动的认识。该论文被Journal of Virology编辑选为当期热点文章(Spotlight),并在评论中认为该结果直接说明马铃薯Y病毒属病毒的复制和细胞间运动是耦合的。
论文的第一作者为东北农业大学分子植物病毒学研究团队的博士研究生柴孟竹和武晓云副教授,通讯作者为程晓非教授。该项研究受到国家自然科学基金项目(31671998)及黑龙江省自然科学基金重点项目(ZD2018002)的支持。
(九)张俊华课题组在大豆非生物胁迫研究中取得新进展
近期,国际学术期刊BMC plant biology(二区,IF=3.67)在线发表了题为“Overexpression of GmNFYA5 confersdrought tolerance totransgenicArabidopsis and soybean plants”的研究论文。

作物产量受非生物胁迫影响,其中干旱是最为普遍的。NF-Y基因,尤其是NF-YA基因,能够调控植物对非生物胁迫的抗性。GmNFYA5是大豆21个NF-YA基因中干旱胁迫下表达量最高的基因。ABA合成抑制剂萘普生能够降低干旱诱导的GmNFYA5的表达量。通过减小气孔开度和降低失水率,GmNFYA5过表达拟南芥的耐旱性较野生型增强。与空载体转基因大豆相比,GmNFYA5过表达和干扰大豆植株的耐旱性分别是增强和降低的。ABA相关基因(ABI2、ABI3、NCED3、LEA3、RD29A、P5CS1、GmWRKY46、GmNCED2和GmbZIP1)和ABA不相关基因(DREB1A、DREB2A、DREB2B、GmDREB1、GmDREB2和GmDREB3)在过表达株系中的表达量较野生型植物显著性提高,而在大豆干扰株系中这些基因的表达量是降低的。体内LUC试验证明GmNFYA5可能通过结合GmDREB2和GmbZIP1的启动子进而直接调控这两个基因。我们的结果显示过表达GmNFYA5提高大豆耐旱性是通过ABA依赖和ABA非依赖途径。
论文的第一作者为英国威廉希尔公司官网博士研究生马晓军,通讯作者为张俊华教授和徐兆师研究员,该项研究受到农业部转基因重大专项的支持。
(十)张俊华课题组在水稻立枯病诱导抗性分子机理研究取得最新进展
近期,国际学术期刊Plants(二区,IF=2.63)在线发表了题为“PreventiveEffects of Fluoro-Substituted Benzothiadiazole Derivatives and ChitosanOligosaccharide against the Rice Seedling Blight Induced by Fusariumoxysporum”的研究论文。

由尖孢镰孢菌(Fusariumoxysporum)引起的水稻立枯病是水稻旱育秧苗的主要病害,给水稻生产带来极大危害。植物免疫诱导剂能够诱导植物自身产生抗病性,因其具有持效期长、作用广谱、不产生抗药性以及安全环保等众多优点,近年来在植物病害的防治上得到了广泛应用,现已成为植物病害防治研究的热点;然而有关利用诱导剂防治水稻立枯病的系统研究鲜有报道,其诱导水稻抗立枯病的生理及分子机制尚不清楚。此次研究结果表明,诱导剂氟唑活化酯(FBT)和壳寡糖(COS)诱导水稻秧苗后,均能显著降低水稻立枯病的发病率和病情指数,缓解F.oxysporum对根系生长的抑制作用,增强防御酶活性;并利用蛋白质组学技术初步揭示其诱导水稻抗立枯病的分子作用机制。通过此研究可以为植物免疫诱导剂防治水稻立枯病的大面积应用、丰富水稻抗立枯病生理及分子基础提供技术支持和理论依据,对建立水稻病害绿色防控及农药减施技术体系具有重要意义。
论文的第一作者为博士研究生马波,通讯作者为张俊华教授,该项研究受到中央引导地方专项,黑龙江省自然基金项目及黑龙江省应用技术与开发项目的支持。
(十一)农业昆虫与害虫防治学科在杀虫剂对异色瓢虫亚致死效应研究中取得新进展
2020年5月5日,国际学术期刊Chemosphere(二区,IF=5.108,Top期刊)杂志在线发表了东北农业大学农业昆虫与害虫防治学科与意大利卡塔尼亚大学昆虫部和中国农业科学院植物保护研究所合作的题为“Can contamination by major systemic insecticides affect the voracityof the harlequin ladybird?”的研究论文。
神经系统杀虫剂在世界范围内被广泛用于防治蚜虫,但其对蚜虫捕食者的潜在影响尚不清楚。在评估杀虫剂与天敌昆虫防治蚜虫的相容性时,亚致死浓度杀虫剂对天敌昆虫行为反应的影响至关重要。本研究探讨了防治蚜虫常用的三种内吸性神经系统杀虫剂(吡虫啉、氟啶虫胺腈和噻虫嗪)对捕食性天敌——异色瓢虫(Harmonia axyridis)急性毒性和捕食的亚致死效应。测试的杀虫剂浓度为目标害虫棉蚜(Aphis gossypii)致死浓度LC50、LC20和LC1。在不同浓度杀虫剂和不同密度猎物的处理中,异色瓢虫的存活率和捕食功能反应有所不同,三种杀虫剂中只有LC50浓度噻虫嗪导致异色瓢虫死亡率显著升高,存活个体捕食率也明显下降。同时发现三种杀虫剂LC50浓度处理的异色瓢虫对猎物表现出非密度制约的捕食反应;LC1浓度氟啶虫胺腈和噻虫嗪处理异色瓢虫后,其对猎物消耗率表现出密度制约反应。高浓度吡虫啉和氟啶虫胺腈对异色瓢虫攻击速率和猎物处理时间具有一定影响。在害虫可持续控制的风险评估中,这些发现凸显了审慎评估低浓度杀虫剂对有益节肢动物副作用的重要性。
东北农业大学农业昆虫与害虫防治学科戴长春讲师为该论文第一作者。意大利卡塔尼亚大学Antonio Biondi博士为论文通讯作者。本研究得到了欧盟及意大利卡塔尼亚大学等相关项目的支持。
(十二)丁伟课题组与浙江省农业科学院合作在磁性共价有机框架材料的合成及富集水果中有机磷农药残留研究中取得新进展
近期,国际学术期刊《Analytica Chimica Acta》,1区,IF=5.256在线发表了东北农业大学杂草综合治理团队与浙江省农业科学院合作的题为“Facile synthesis of a core-shell structured magnetic covalentorganic framework for enrichment of organophosphorus pesticides in fruits”的研究论文。

农药是农业生产中非常重要的生产资料,针对复杂食品基质中的痕量农药残留问题,建立高倍富集方法准确快速地锁定痕量或超痕量的农药残留,同时最大程度地排除基质干扰一直是农药残留分析的重要研究内容。以设计、构筑、合成新型磁性共价有机框架(COF)材料为切入点,利用Fe3O4-PSA为内核、2,5-二羟基对苯二甲醛(Dt)和1,3,5-三(4-氨苯基)苯(Tb)为构筑前驱体,通过常温常压法制备新型磁性COF-DtTb材料。该磁性COF-DtTb材料呈现出规整的核壳状球形结构,具有强的超顺磁性、优良的热稳定性(>420℃)、较大的比表面积和典型介孔分布特征,FT-IR与XPS等结果充分证明磁性COF-DtTb材料的成功制备。
以磁性COF-DtTb为磁性固相萃取的吸附剂材料,通过优化吸附剂用量、吸附时间、洗脱溶剂类型及洗脱溶剂体积等重要参数建立了MSPE方法,并联合LC-MS/MS,实现了不同种类水果基质中痕量有机磷农药的精准分析与定量。该方法的检测限为0.002~0.063μg kg-1,方法的定量限为1.00μg kg-1,添加回收结果的回收率在72.8~111%范围内(RSD<12.3%),磁性COF-DtTb材料在所建立的方法中能够重复利用至少8次。
另外,本研究中MSPE方法的定量检测限远低于葡萄等水果中最大残留限量(不低于10μg kg-1),研究制备的磁性COF-DtTb在水果中有机磷农药残留分析具备良好的应用前景。
论文的第一作者为博士研究生林祥萍,王新全为共同第一作者,通讯作者为齐沛沛副研究员和丁伟教授。该项研究受到国家重点研发计划和国家自然基金项目的支持。