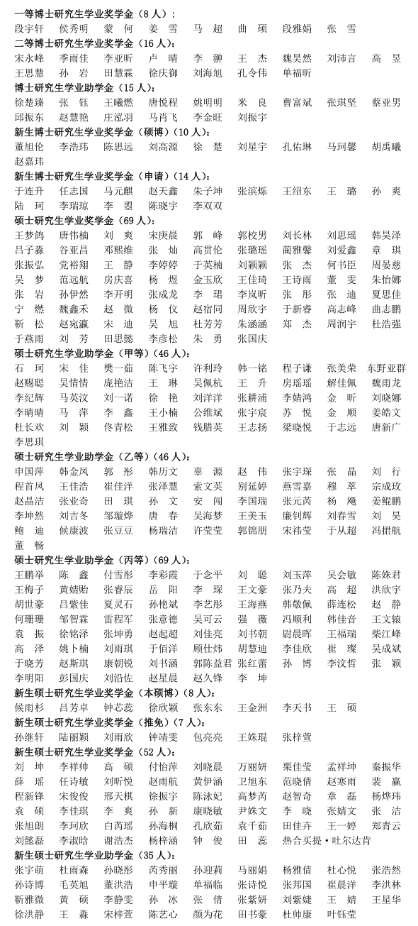
根据学校《关于做好 2023-2024学年度研究生评优工作的通知》和学院工作安排,本着“公开、公平、公正、择优”的原则,经学生申报、班级及学生组织推荐、学院评优评奖工作组审核、评定,决定推荐段宇轩等8名学生获得一等博士研究生学业奖学金,宋永峰等16名学生获得二等博士研究生学业奖学金,徐楚臻等15名学生获得博士研究生学业助学金,董旭伦等10名学生获得新生博士研究生学业奖学金(硕博),于连升等14名学生获得新生博士研究生学业奖学金(申请),王梦鸽等69名学生获得硕士研究生学业奖学金,石珂等46名学生获得硕士研究生学业助学金(甲等),申国萍等46名学生获得硕士研究生学业助学金(乙等),王鹏举等69名学生获得硕士研究生学业助学金(丙等),候雨杉等8名学生获得新生硕士研究生学业奖学金(本硕博),孙继轩等7名学生获得新生硕士研究生学业奖学金(推免),刘坤等52名学生获得新生硕士研究生学业奖学金,张宇萌等35名学生获得新生硕士研究生学业助学金,现予以公示。

如对拟获取学生或班集体有异议,请到农学院辅导员办公室(农学楼 216 室)或通过电话、邮箱反映。反映情况和问题必须实事求是,对线索不清的匿名信和匿名电话,将不予受理。
公示时间:2024年11月1日至2024年11月7日
受理电话:55190342
受理邮箱:gyh112529@163.com
农学院
2024年11月1日